服务热线:
023-45365818
首页
关于我们
企业简介
产品展示
锶盐系列
亚硫酸钠
新闻资讯
联系我们
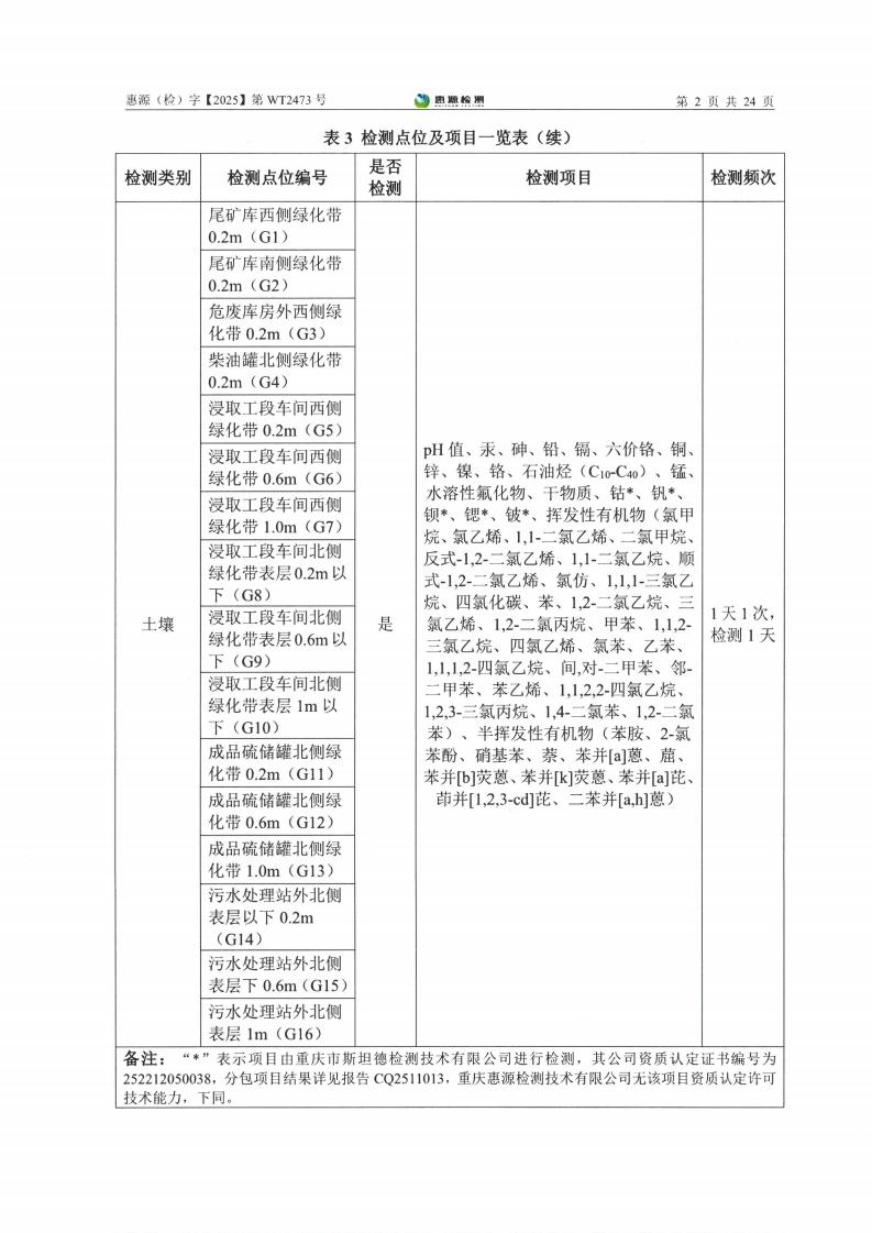
2025年11月地下水和土壤检测报告-惠源(检)字【2025】第WT2473号
发布时间:2025-12-31
热度:
0
人关注
查看更多新闻资讯 >>
上一篇:
凝心聚力拓市场 创新赋能谋发展
下一篇:已经没有了